Wentylator chłodnicy nie załącza się

Ktoś napisał w pierwszych postach. Ktoś rzucił na FB. Informacja była z kilku źródeł.
 
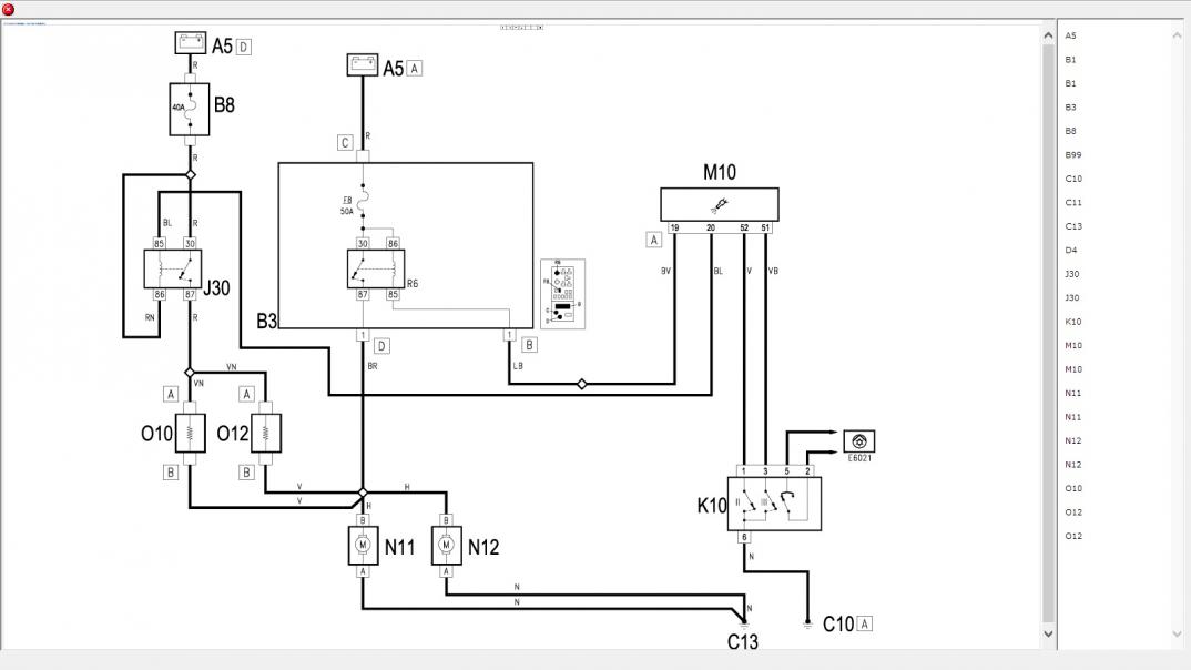
Wyciąg z Elearna:
[h=2]Control of the electric fans[/h]The control unit controls the switching on of the electric fan in accordance with the coolant temperature:

  • temperature for switching on 1[SUP]st[/SUP] speed 95° C
  • temperature for switching on 2[SUP]nd[/SUP] speed 102° C
If the air conditioning system is switched on, the control unit engages the 1 [SUP]st[/SUP] fan speed.
In the absence of the coolant temperature signal, the control unit activates the recovery function and switches on the fan 2 [SUP]nd[/SUP] speed until the error disappears.
Before the fans are operated, the idle speed is adjusted through an increase in the variable air flow rate for the fan to be activated.
 
Danus jak zawsze odpowie wyczerpująco na temat ;) dodam że za jak mamy uszkodzony rezystor na chłodnicy nie włączy się pierwszy bieg tylko drugi przy temperaturze 102° C.
 
Aby nie zakładać nowego tematu.

Pacjentka: 166 przedlift 2.4 jtd 150 km
Błąd: 0480 (Cały czas powraca po skasowaniu)

na FESie drugi bieg działa, pierwszy nie
Oporniki sprawdzone (przekładane z drugiej Alfy) -> dodatkowo łączyłem przewody na krótko
Przekaźnik nie cyka (sprawny zamieniany z drugim biegiem i tam cyka i działa) -> w gnieździe przekaźnika jest napięcie na 3 nóżkach 12V
Bezpiecznik 40A(obok przekaźnika) sprawny

Co mogę jeszcze sprawdzić ?
 
Witam serdecznie. Również nie chcąc zakładać nowego wątku zapytam tutaj. Jestem posiadaczem 166 3,2 V6 i mam problem ze skokowymi zmianami temperatury na wskaźniku na desce. Obydwa biegi wentylatora w teście załączaja sie poprawnie, czujnik temp też był zmieniany, w czym może leżeć problem ? Czy winowajcą może być korek chłodnicy? Z góry dziękuję za podpowiedzi.
 
Winna może być sama chłodnica, bo pomimo szczelności i płukanek zalegająca w środku rdza zatyka punkty (wskaznik w górę), które przy narastajacym ciśnieniu 'puszczaja' (wskaźnik w dół). Wymień całość, dobrze odpowietrz i zapomnisz o problemach z temperaturą .
 
Jak mamy rozumieć skokowe zmiany temperatury. Czy jest to skok bardzo szybki, czyli masz 90 i od razu cyk 100 lub np. odwrotnie. Lub może temperatura sobie pływa w dłuższym okresie czasu.

Wysłane z mojego moto g(6) przy użyciu Tapatalka
 
I czy skacze jak jeździsz po mieście czy w trasie ? Bo to też ma znaczenie, najbardziej optymistycznie to jakiś wąż gumowy do wymiany często pod zbiornikiem wyrównawczym , następnie chłodnica i pesymistycznie pompa wody [emoji6]

Wysłane z mojego SM-G955F przy użyciu Tapatalka
 
Dokładnie, skacze od razu z np 90 na 100 tylko w korkach na światlach i np manewrach parkingowych. w trasie zamurowana na 90 i ani nie drgnie. Jezeli chodzi o "skoki" to wskazówka podchodzi ponad 90 i manewruje 90-100-110-90 itd ale nie płynnie tylko skokowo
 
Ostatnia edycja:
Sprawdź węże i jeśli to nie one to kup chłodnicę. Przerabiałem temat i wymieniłem niepotrzebnie płyn, czujnik, węże i termostat. Zacznij od najtańszych rzeczy jeśli nie jesteś ich pewien. Tylko nie kupuj badziewia i używek (chyba, że ori, ale z tymi też różnie bywa).
 
Dziękuję tak chyba też zrobię
 
W takim razie mam jeszcze tylko pytanie czy można wspomagać się zamiennikami jeśli chodzi o chłodnice np behr czy raczej tylko Ori?
 
Sprawdź wskazania temperatury na komputerze vs wskazania na zegarze w kabinie. Jeżeli na komputerze jest ~90 a wskazówka wariuje to najprawdopodobniej słaba masa. Ja w zeszłym roku walczyłem długie tygodnie z skaczącą temperaturą i skończyło się na słabej masie - dołożyłem dodatkową i problem znikł. A wymieniane były węże, termostaty, płukana chłodnica...
 
Dziękuję za podpowiedzi
 
Amortyzatory
Powrót
Góra