3 załącznik(i)
Brak świateł, przeciążenie lub zwarcie w instalacji.
Cześć Wam,
Słuchajcie od ponad tygodnia mam duży problem ze światłami mijania i drogowymi.
Pierwsze podejrzenie poszło na przekaźnik (schowek pasażera) – wymieniony, dalej brak świateł, przełącznik zespolony tak samo, podmieniłem i problem jest.
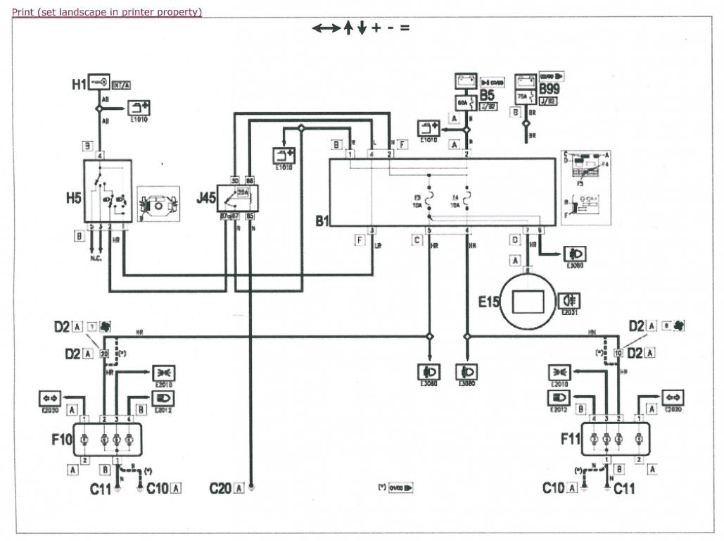
Co udało mi się dalej ustalić (dojrzeć) na kostce którą odłączyłem od przełącznika zespolonego (tej odpowiedzialnej za światła) dojrzałem przegrzanie, stopienie jej, tak samo „młoteczek” w przełączniku widać że się stopił (zdjęcie).
Mam założone HID’y od Proxima, pytanie czy za duże obciążenie może jest? Macie jakiś pomysł jakie kolejne kroki podjąć? Na których kablach powinienem mieć prąd, masę lub nic?
Może ktoś jest w stanie mi pomóc? Co jeszcze posprawdzać, gdzie. Dodam że gdy na krótko połączyłem ten przegrzany kabel z czerwono-szarym to oczka z przodu świecą ale połączenie się grzeje.
Czy konieczny będzie elektryk?
Załącznik 92064Załącznik 92065Załącznik 92068
Z góry dzięki za jakieś porady.