zlutowałem wczoraj układ. W sobotę podłączę go w alfie. Z tego co widzę może być mały problem z sygnałem z wentylatora, bo albo źle coś rozumię, albo napięcia są jakieś dziwne..
Printable View
zlutowałem wczoraj układ. W sobotę podłączę go w alfie. Z tego co widzę może być mały problem z sygnałem z wentylatora, bo albo źle coś rozumię, albo napięcia są jakieś dziwne..
zamontoałem układ, działa, więc wysyłam wam wiadomości priv z danymi do przelewu.
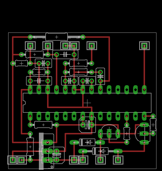
poniżej załączniki do eagla.
schematy (2szt) i rozmieszczenie elementów na płytce.
- - - Updated - - -
r-sokol
oczyść skrynkę priv.
Już wyczyszczona albo lepiej na r-sokol@wp.pl.
A dałoby radę schemat i płytkę na pdf-a albo krótki instruktaż skąd wziąć eagla?
google "eagle"
ściągasz, instalujesz free i otwierasz 3 pliki z folderu.
- - - Updated - - -
Załącznik 114357
Załącznik 114359
Załącznik 114362
Cześć emo94.
Ponieważ bardziej ze mnie mechanik niż elektronik, jednak trochę się bawiłem lutownicą czy da radę z Twojej strony udostępnić spis części do zakupu oraz wielkość płytki. Niestety będę wszystko zamawiał wysyłkowo i wolałbym aby wszystko doszło, a spisując ze schematu obawiam się że mogę coś pominąć.
Poza tym już widzę że będę miał troszkę pytań do schematu i wejść/wyjść z układu.
Pierwsze co to z jakiego pinu wziąłeś sterowanie pracą wentylatora w samochodzie.
Czy termistory są wpięte w układ równolegle i czy zaznaczone na schemacie Przekaźnik2SPIRALE jest to oznaczenie wyjścia - równoległe, a powyżej zaznaczenie +12V jest to zasilanie?
Wiem że pytania mogą być głupie, ale kiedyś trzeba się nauczyć :)
wentylator -> podłączyłem 1 przewód pod sam wentylator - przewód koloru czarnego.
termistory włączone są jak na rys1, a z racji tego, że przecież nie ma ich na płytce dodałem rys.2 patrz na pole pinout i termistor są tam.
przekaźniki sterowane są masą. Tzn do jednej nóżki podane jest +12 po zapłonie, a do drugiej - wyjście z układu oznaczone etykietką "Przekaźnik2SPIRALE"
wykaz elementów
www.lispol.pl
Stabilizator 5V, TO-92 78l05
ke100uf/16T CDławik osiowy 22uH l22uH L
ke10uf/50T C
r10k.025W R
kc100nf/50/2.54 C
r20k.025W R
r100k.025W R
NTC110.100k Termistor
r50k.025W R
r20k.025W R
r2k.025W R
2n3904 Tranzystor
1n4148 Dioda
r330r.025W R
3AR4SC10 LED
OBD.Z24u obudowa
pcb_5x7 płytka
program napisany w arduino:
//układ do sterowania pracą dodatkowej nagrzewnicy
//pomiar napięcia aku na dzielniku 20k do aku+ i 10k do gnd
//pomiar temp powietrza na dzielniku 100k do vcc i ntc110 100k do gnd
//pomiar temp wody na dzielniku 50k do vcc i ntc110 100k do gnd
//pomiar napięcia wentylatora na dzielniku 20k do +wentylatora i 10k do gnd
//led1 w sensie wyjście na przekaźnik nr1
//led2 w sensie wyjście na przekaźnik nr2
//przekaźnik nr2 zasila 2 spirale nagrzewnicy
//vcc filtrowane C=100uF (elektroliczny) i C=100nF (ceramiczny)
//R=10k między reset (PB5) a vcc
//C=100nF między ADC a masę
#define led1 8 //pin przekaznika nr1 PD0
#define led2 6 //pin przekaznika nr2 PD1
#define led3 9 //pin diody sygnalizacyjnej PB3
#define invccPin 5 //pin vcc PC5
#define inpowPin 2 //pin termistora powietrza PC2
#define inwodaPin 4 //pin termistora wody PC3
#define inwentPin 1 //pin wentylatora
int inwodaPinwar = 490; //wartość początkowa dla 45=490 60=385 70=303
int inpowPinwar = 588; //wartość początkowa dla 17stC=588
int invccPinwar = 0; //wartość początkowa dla 12,5V=860
int inwentPinwar = 0; //wartość początkowa dla 8V=546
char c = 0;
void setup() {
pinMode(led1, OUTPUT);
pinMode(led2, OUTPUT);
pinMode(led3, OUTPUT);
pinMode(0, OUTPUT); //niewykożystywane piny ustawiam na LOW
pinMode(1, OUTPUT);
pinMode(2, OUTPUT);
pinMode(3, OUTPUT);
pinMode(4, OUTPUT);
pinMode(5, OUTPUT);
pinMode(7, OUTPUT);
pinMode(10, OUTPUT);
pinMode(11, OUTPUT);
pinMode(12, OUTPUT);
pinMode(13, OUTPUT);
pinMode(0, LOW); //stany na LOW
pinMode(1, LOW);
pinMode(2, LOW);
pinMode(3, LOW);
pinMode(4, LOW);
pinMode(5, LOW);
pinMode(7, LOW);
pinMode(10, LOW);
pinMode(11, LOW);
pinMode(12, LOW);
pinMode(13, LOW);
analogWrite(led3, 255); //syganalizacja diodą przy przekręceniu kluczyka
delay(2000);
analogWrite(led3, 0);
}
void loop() {
while (c < 1) { //opóźnienie na załączenie po odpaleniu silnika
invccPinwar =analogRead(invccPin); //odczyt aku+
if (invccPinwar >= 900) { //załączenie powyżej aku+ 13V
delay(40000); //czas ustawić na 40sek!!! czyli 40000
c = 1;
}
}
invccPinwar = analogRead(invccPin); //odczyt aku+
inwentPinwar = analogRead(inwentPin); //odczyt wentylatora
inwodaPinwar = (inwodaPinwar*9 + analogRead(inwodaPin))/10; //odczyt temp. wody i uśrednianie
inpowPinwar = (inpowPinwar*9 + analogRead(inpowPin))/10; //odczyt temp. powietrza i uśrednianie
if (invccPinwar < 860) { //opóźnienie 5sec na rozłączeniu gdy acu+<12,5 i na włączeniu
delay(4600);
invccPinwar = (invccPinwar + analogRead(invccPin));
delay(100);
invccPinwar = (invccPinwar + analogRead(invccPin));
delay(100);
invccPinwar = (invccPinwar + analogRead(invccPin));
delay(100);
invccPinwar = (invccPinwar + analogRead(invccPin));
delay(100);
invccPinwar = (invccPinwar + analogRead(invccPin))/6;
}
//warunki dla akcji wyłączenia podgrzewacza
if (invccPinwar < 860 || inpowPinwar < 588 || inwodaPinwar < 303 || inwentPinwar > 546) {
digitalWrite(led1, LOW);
digitalWrite(led2, LOW);
analogWrite(led3, 0);
}
//warunki dla akcji włączenia podgrzewacza
if (invccPinwar >= 860 && inpowPinwar >= 588 && inwentPinwar <= 546) {
if (inwodaPinwar >= 303 && inwodaPinwar < 385) {
digitalWrite(led1, HIGH);
digitalWrite(led2, LOW);
analogWrite(led3, 15);
}
if (inwodaPinwar >= 385 && inwodaPinwar < 490 && inwentPinwar <= 546) {
digitalWrite(led1, LOW);
digitalWrite(led2, HIGH);
analogWrite(led3, 100);
}
if (inwodaPinwar >= 490 && inwentPinwar <= 546) {
digitalWrite(led1, HIGH);
digitalWrite(led2, HIGH);
analogWrite(led3, 255);
}
}
}
Cześć emo94.
Tak już łopatologicznie czy ja dobrze rozumiem - że przy podłączeniu termistora jedną nózkę podpinam pod masę a drugą wpinam równolegle w linię zasilania 5V która idzie do procesora pod wejście nr 27?
Załącznik 114487
Jeżeli chodzi natomiast o przekaźnik zasilający grzałki odłączamy istniejące zasilanie sterowaniem przekaźnika, podłączamy do jednej nóżki stały plus jak pisałeś po zapłonie a sterowanie z drugiej nóżki wpinamy równolegle w linię zasilania która idzie dalej na procesor wejście 12.
I jeszcze jedno czy jeżeli będę pierwszy raz lutował na płytce uniwersalnej czy dam radę pomieścić wszystkie elementy na wymiarze 5x7 czy lepiej dać większą :).
Termistor - jedna nóżka do masy, a druga pod procek pin27 (ale to nie jest +5V, bo tam jest rezystor pomiedzy +5V a nóżką 27)
Przekaźnik - tak - do jednej nóżki stałe napięcie (np. + z zapalniczki)
+12V na schematach to + z aku a nie żaden zasilacz...
ja zmieściłem na mniejszej niż 5x7 - masz projekt płytki na rys.3. Tylko przed wlutowaniem trójnóżkowców spr. w datasheecie pinologię....
Cześć - jeszcze dla upewnienia i potwierdzenia, że dobrze czytam ten schemat:
Czyli pod wejście pin27 procka mamy trzy elementy: 1)termistor; 2)zasilanie 5V szeregowo z rezystorem 50k; 3)kondensator C7-100nF?
I tak już bardziej od strony samego sterowania: co daje nam zasilanie i kondensator plus termistor podawane na jeden PIN procesora.
No i dzięki za cierpliwość :)
tak
tworzy się tam dzielnik napięcia (r=50k i termistor o zmiennej R), na podstawie zmieniającego się napięcia na pinie 27, przetwornik ADC przetwarza to napięcie na liczbę 10-bitową i na podstawie tej liczby program podejmuje decyzje...
kondensator jest jako filtr dolnoprzepustowy (unika się skoku napięcia - pomiar jest pewniejszy)
Emo94
Zanim wyślesz procka do mnie...
Mam jedną jedyną uwagę a właściwie mam taka prosbę.
Strasznie nie pasuje mi sterowanie przekaźnika masą. Wolałbym sterowanie plusem. Czyli jeden koniec przekaźnika na stałe na masie, T1 oraz T2 nie NPN tylko PNP, emitery nie na masie tylko na plusie po stacyjce, (schemat jak tu http://www.elektroda.pl/rtvforum/topic1772606.html) tylko że wtedy trzeba (jak mi się zdaje) zanegować sygnał wyjściowy z procka. No własnie - trochę inny program - dałoby radę taką wersję dla mnie?
Oczywiście płytkę sobie przerobię sam.
ps. Można by oczywiście dodać dodatkowe tranzystory ale tak komplikować układ....
nawet miałem tak zrobić, ale.
dam PNP zamiast NPN
i wtedy na emiter +12V. Ale niezależnie od tego, że uP na wyjściu będzie miał 0 czy +5 to tranzystor i tak będzie wysterowany, bo 12-0,7>5
więc trzeba by po 2 trnazystory na wyjście, ale wtedy Ci na tak małą płytkę układ nie wejdzie.
Zostawiam jak jest.
ps. a czy wiesz, że właśnie w taki sposób sterowane są przekaźniki wentylatora chłodnicy?
No nie tylko od chłodnicy - te oryginalne od grzałek nagrzewnicy też. Jeden koniec przekaźnika na masę a drugi do sterownika.
Mam oryginalną alfowską wiązkę do wersji nagrzewnicy z grzałkami - tyle tylko że z jakichś powodów moje klimatroniki (żaden) nie chce włączyć tych grzałek. Przy sterowaniu plusem nie muszę właściwie dużo przerabiać - wystarczy tylko wypiąć z gniazd przekaźników 2 oryginalne przewody i podłączyć te 2 z Twojego sterownika, przy sterowaniu masą trzeba by właściwie wiązkę przekaźników robić od nowa.
Zrobiłbyś jedną odwróconą wersję dla mnie...
Może się mylę ale może by zadziałało jak na schemacie w poście #5 tego tematu:
http://www.elektroda.pl/rtvforum/topic1913264.html
No jak się uprzesz że ma być po staremu to sobie najwyżej zrobię 2 darlingtony na płytce i będzie sterowanie plusem.
no właśnie przekaźniki wentylatora sterowane są masą. ale już mniejsza o to.
programu nie potrzeba zmieniać.
musisz tylko inaczej układ zbudować, żeby zanegować te 12V:
Załącznik 114913
Czyli darlington taki - no niech będzie. Ślij jak jest.
tylko te pnp to też dobierz na Ic min 200mA
np ten będzie ok
http://lispol.pl/product,329,tranzys..._45v500ma.html
a może ktoś jest chętny na układ do nagrzewnicy
http://www.forum.alfaholicy.org/zrob...156_po_fl.html
jest działający. działa trochę inaczej niż ten z uC, ale za to jest już polutowany i z wiązką przewodów :)
Cześć emo94.
Chciałem wkońcu zamówić podzespoły do układu i mam problem z jednym z elementów tzn.: r50k.025W R kupowałeś go na lispol.pl, bo ja nie mogę go znaleźć ?
Powiedz czy czuć różnicę w nagrzewaniu kabiny po załączeniu dodatkowej nagrzewnicy?
I może ma ktoś pomysł gdzie umieścic włącznik jeżeli mam ASP zajęte?
krzyzie
Znalazłem ale 51k.025W czy ten może być czy lepiej mniejszy r47k.025W
A to kup ten http://lispol.pl/product,989,rezystor_51k_5_025w.html wielkiej różnicy nie ma...
czy czuć? leci cieplejsze, ale to by trzeba pomiar zrobić, żeby obiektywnie stwierdzić :)
Cytat:
Polska: Akcja naprawcza Alfy Romeo 156
UOKIK | 2006-11-06 08:33 http://www.forum.alfaholicy.org/imag...2013/12/14.jpgDrukuj
http://www.forum.alfaholicy.org/imag...2013/12/14.jpgWyślij
http://www.forum.alfaholicy.org/imag...2013/12/15.jpghttp://www.forum.alfaholicy.org/imag...2013/12/15.jpgFirma Fiat Auto Poland powiadomiła Urząd Ochrony Konkurencji i Konsumentów, że niektóre samochody Alfa Romeo 156, wyposażone w dodatkową nagrzewnicę, mogą być wadliwe. Akcją naprawczą objętych jest 217 aut.
W instalacji elektrycznej dodatkowej nagrzewnicy w wyniku zwarcia może dojść do przepalenia bezpiecznika zabezpieczającego lub do przegrzania i stopienia izolacji przewodów zasilających dodatkową nagrzewnicę. Uszkodzenie układu nagrzewnicy powoduje wydłużony czas nagrzewania wnętrza pojazdu.
Wada może wystąpić w pojazdach z opcją dodatkowej nagrzewnicy, o numerach nadwozi w zakresach: od 0193123 do 0278968 i od 1263798 do 1379758, wyprodukowanych od grudnia 2001 r. do grudnia 2004 we Włoszech.
Importer powiadomi listownie właścicieli aut objętych akcją o konieczności skontaktowania się z autoryzowaną stacją obsługi w celu dokonania kontroli i wprowadzenia zmian przewidzianych procedurą naprawczą.
http://www.samar.pl/__/19/19.m/1/19....Romeo-156.html
Jak rozumieć ten tekst? Czy dogrzewanie kabiny w naszych autach nie działa, ponieważ mamy jakąś awarię czy może ogrzewanie nie działa bo zostało wyłączone po akcji serwisowej??
Części zamówione teraz czekam za przesyłką.
Mam jeszcze pytanie czy do połączenia elementów na płytce jak i poszczególnych elementów zewnętrznych - sygnał z termistorów, wentylatora oraz samo zasilanie i wyjście na przekaźniki wystarczą przewody 0,75mm2?
krzyzie
wystarczą :)
Cześć.
części dzisiaj doszły lecz mam pytanie czy przy lutowaniu na płytkę wszystkich elementów (procesor, rezystor, itd. ) umieszczać je na płytce od strony pokrytej złotymi stykami czy lepiej od strony czystego laminatu.
Druga sprawa to kwestia zabezpieczenia układu bezpiecznikiem - emo94 czy masz jakiś wyłacznik i bezpiecznik na zasilaniu układu?
Witam
Wczoraj podłączałem się z moimi modułami do egaminera w wersji 12.1
I:
Klimatronik 1560664760 (benzyna) w opcji "nagrzewnica dodatkowa" ma napisane "nieobecny" i diagnoza aktywna (test) nie włącza grzałek
Klimatronik 1560622270 (diesel 1,9 4x4 cross) w opcji "nagrzewnica dodatkowa" ma napisane "obecny" ale diagnoza (test) też nie włącza grzałek
Rozebrałem oba klimatroniki i oba mają tranzystory wykonawcze do przekaźników (czyli linie na płytce do gniazda przewodów i są sterowane liniami z procesorów) - czyli hardwareowo są identyczne - różnią się tylko wersja programu zapisanego w pamieci - czy od benzyny czy od diesla - mogą sterować grzałkami - zależy to tylko od zapisanego programu.
Co więcej w tym egzaminerze były takie wersje oprogramowania:
6067874
6067875
6067876
6067877
6067878
6067879
6067880
6067881
I da się te wersje wpisać do pamięci klimatronika.
Wersja 6067881 zmienia temperature na stopnie farenheita (czyli anglik) ale w opcji "nagrzewnica dodatkowa" ma napisane "nieobecny"
Innych nie sprawdzałem bo zbrakło czasu.
Niestety nigdzie nie mogę znaleźć opisu do tych wersji oprogramowania - i niestety nie wiem która wersja do której wersji klimatronika. Jakby ktoś wiedział - to proszę o pomoc. Pozostaje mi tylko wgrywanie i sprawdzanie wszystkich po kolei co niestety zabiera dużo czasu a ja niestety nie mogę obciążać gościnnego warsztatu.
Podejrzewam że się nie dowiemy (a moglibyśmy przeprogramować każdy egzemplarz bardzo popularnego 1560664760 na klimatronik 1560622230 obsługujący nagrzewnicę dodatkową)
Dla mnie byłoby to o tyle łatwiejsze że posiadam oryginalną instalację alfy z grzałkami - nie mam tylko klimatronika.
Nie pozostaje mi więc chyba nic innego jak zrobić sobie układ od Emo (zresztą fajny i prosty).
Kryzie:
Rysunek płytki który jest powyżej jest jak mi się wydaje od strony elementów. Więc powinieneś ten obrazek wydrukować w lustrzanym odbiciu i tak pomalować i wytrawić płytkę drukowaną. Potem wiercisz otwory, przewlekasz elementy od strony nie zadrukowanej i lutujesz od strony miedzi i tyle. Co włącznika - samo zasilanie układu możesz chyba podłączyć pod przewody do zapalniczki (obwód chroniony bezpiecznikiem, napięcie pojawia się po przekręceniu kluczyka - nie przekręcony nie pobiera prądu), natomiast przewody zasilające grzałki (grube) powinny być poprowadzone przez bezpieczniki maxi fuse 30A i 50A bezpośrednio do akumulatora.
Tutaj chodzi mi bardziej o wyłącznik serwisowy i na okres letni.
Całą instalację mam fabryczną - brakuje tylko sygnału sterowania.
Sterowanie dorabiam kolegi emo94, dzisiaj się zabieram za to - płytkę niestety będę robił przewlekaną pierwszy raz zresztą więc nie wiem jak wyjdzie :)
Co do wytrawiania to nigdy tego nie robiłem i dam sobie spokój narazie.
Co do różnych wersji oprogramowania fajnie by było ten temat rozwiązać - zawsze jednak co fabryka to fabyka :)
krzyzie
Kryzie
Jeżeli instalację masz fabryczną - łącznie z instalacją samego klimatronika - to powinieneś moim zdaniem wykonać układ wykonawczy (czyli sterowanie przekaźników plusem) tak jak ja wg schematu Emo z posta #254 czyli trochę inaczej z dwoma dodatkowymi tranzystorami. Dlaczego?
Ponieważ wypinasz tylko po jednym kabelku z każdego z przekaźników i w to miejsce wpinasz kabelki ze sterownika Emo. Resztę masz załatwioną - druga strona cewek przekaźników idzie na masę, zasilanie styków juz masz.
Wtyczka żółta klimatronika, pin 10, przewód niebieski z białym idzie na pin85 przekaźnika sterującego dwiema grzałkami,
Wtyczka żółta klimatronika, pin 12, przewód szary z białym idzie na pin85 przekaźnika sterującego jedną grzałką,
Ukłąd Emo podłaczasz sobie pod zapalniczkę, przyklejasz gdzie trzeba dwa termistory - minimum dodatkowych kabli i ingerencji w oryginał.
Co do włącznika - chyba zbędny - układ nie włączy Ci się no chyba że będzie mróz, zawsze możesz dla pewności wyciągnąć bezpieczniki maxi fuse to się nie włączy nawet jakby chciał - ja w każdym razie nie daję włącznika.
A masz może miejsce na diodę sygnalizacyjną? Na środkowym małym wyświetlaczu mam jedną niedziałającą kontrolkę, chyba "nie zamknięte drzwi" - czy dałoby radę wykorzystać to miejsce lub jeżeli nie mam alarmu w miejscu diody ararmowej na panelu INFOCENTER.
Teoretycznie nie ma to dla mnie większego znaczenia bo i tak chciałem rozciąć oryginalne przewody przekaźników i dorobić wtyczki. Czyli oryginalne przewody wychodzace z klimatronika zakańczam wtyczką taką samą jak z układu sterującego EMO, tak aby w każdej chwili można było przepiąć się pod orygianlne sterowanie. Podobnie dla przewodów masowych też zakończe je wtyczkami. Czyli podpinając wtyczki układu Emo sterowanie będzie masą, a podpinając oryginalne sterowanie bedzie plusem.
krzyzie
Ale w takim razie musisz przeciąć 2 przewody na jednym przekaźniku i 2 na drugim przekaźniku. Wg mojego sterowania przecinasz tylko po jednym przewodzie na każdym przekaźniku.
Jeszcze nie myślałem dokładnie gdzie tę diodę wsadzę.
No w sumie masz rację - masa zostanie jak jest.
Tranzystory kupiłem u mnie w mieście - koszt 1 szt. 1zł., gdzie na lispol.pl kosztuje 0,20zł.
Tylko tak dla uporządkowania - na schemacie emo94 jest zmienione jedno wyjście, rozumiem że na drugim wyjściu sterowania przekaźnika robię analogicznie?
Czyli dokładam cztery rezystory 2k i po dwa tranzystory PNP, które polecił emo94?
Zobacze jak zmieszczę się na płytkę, a może tak emo94 się nudzi i podeśle schemat w eagle :)
krzyzie
Tak dokładnie - na drugim ma być analogicznie. Płytka musiałaby być ciut większa.
Z cenami tak jest - zwłaszcza w takim zadupiu jak moje. Trzeba sprawdzić - czasami jak dołożysz na przesyłkę to jednak wychodzi taniej kupić na miejscu. Takie życie.
No Emo mógłby... tylko nie wiem czy mu sie nudzi....
Ja do swojego przysiądę może jutro... może...
już siedzę chyba 5 dzień na ogarnięciem modułu gsm do uC i nie mam czasu na nic ;/
u mnie układ działa bez zastrzeżeń do tej pory :)
Siedzę właśnie nad płytką i mam dwa szybkie pytania:
- czy rezystory mogę wlutować obojętnie w którą stronę
- czy kondensator ceramiczny ma również biegunowość czy nie ma znaczenia jak podłącze?
Jutro lub w czwartek próby w aucie i zobaczymy.
I jeszcze jedno diodę 4148 według datasheet wlutowuje, według schematu ze sterowaniem plusem, w stronę nieprzewodzącą do masy?
Czy tak ma być czy coś mylę - tymbbardziej że na schemacie pierwszym dioda na jest w kierunku zaporowy do zasilania 12V?
rezystory i C ceramiczne nie mają biegunowości :) więc obojętnie.
dioda n4148 to zabezpieczenie przed przepięciem. ma być spolaryzowana zaporowo i dołączona równolegle z przekaźnikiem
- - - Updated - - -
a i mam nadzieję, że wiesz, gdzie jest pin nr 1 uC. Zaznaczony jest kropką. ściągnij datasheet atmegi 8
emo94 wielkie dzięki datasheet atmegi mam - zastanawiała mnie ta dioda dlaczego jest w kierunku zaporowy, a nie pomyslałem że jest jako zabezpieczenie.
Co do rezystorów i kondensatorów dzięki za informację jakoś potrzebowałem potwierdzenia :)
Jak skończę załącze zdjęcie jak mi wyszła pierwsza płytka :)
- - - Updated - - -
No nic układ skończony i sprawdzany dwa razy. Ma tylko nadzieję że zadziała.
Jutro lub w czwartek bedę chciał zamontować to w aucie jak dam radę czasowo.
Poniżej zdjęcia jak mi to wyszło:
Załącznik 116331 tutaj widok od strony elementów a poniżej od strony lutów:
Załącznik 116332
No i w obudowie - pewnie mogłay być mniejsza ale nie miałem:
Załącznik 116333.
Podziękowania dla emo94 za program - procesor, schematy i cierpliwość :)
pzdr
krzyzie
nie widzę drugiej diody zabezpieczającej..
możesz też masę dla termistorów i przekaźników wyciągnąć z modułu...
Dioda jest za biały przewodem od zasilania na przekaźnik dla 2 spiral:
Załącznik 116336
A czy jest to konieczne? Masę da przekaźników chciałem zostawić tą co jest oryginalnie a termistory zapodać z masy auta lub ewentualnie z przewodu masowego który idzie do moduł.
Zastanawia mnie jeszcze czy wyjścia na przekaźniki też zabezpieczać bezpiecznikiem?
I czy wystarczy zabezpieczenie zasilania bezpiecznikiem 0,5A.
ja nie zabezpieczałem niczego, bo gniazdo zapalniczki ma bezpiecznik.
0,5A powinno starczyć
Emo
Ja mam takie pytanie - bo Tobie do działa. Jak się włączą wszystkie 3 grzałki i masz nawiew ustawiony na przednią szybę, powiedzmy na trzy kreski wentylatora to powietrze leci ledwo ciepłe, ciepłe, bardzo ciepłe czy gorace?
Ja też już swój układ zmontowałem , brak mi tylko dławika i czasu na wkomponowanie w auto - ale chyba na 30 stopniowe mrozy nie ma co czekać.
Mam jeszcze pilniejszą robotę z montażem grzałki elektrycznej w kanał wodny reduktora gazu...